コンテンツへスキップ

十勇士パソコンクラブ

長野県の上田市マルチメディア情報センターで活動中

  • お知らせ
  • テキスト・資料
  • 日記
  • 公開教室
  • このクラブについて
  • facebook
  • Twitter
  • YouTube

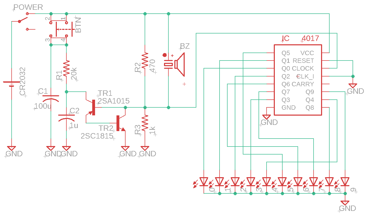
電子ルーレットを作ろう

投稿者:shiro 2022年7月15日2023年8月15日

ledroulette.jpg

●回路図

ledroulette.png

●はんだ付けテキスト(PDF)※2023/2/18修正

●基板ガーバーデータ(ZIP、基板サイズ60×60mm)※8/15修正

投稿者:shiro2022年7月15日2023年8月15日カテゴリー:テキスト・資料

投稿ナビゲーション

前の投稿 前の投稿:
7月:火曜の回(まちなかキャンパス)
次の投稿 次の投稿:
マイコンビンゴマシンを作ろう
十勇士パソコンクラブ, Proudly powered by WordPress.